更新时间:2023-11-23 13:26点击:
3月1日电 据国家卫健委网站消息,在总结湖北省重型、危重型患者临床护理有关经验的基础上,卫健委组织专家制定了《新冠肺炎重型、危重型患者护理规范》(以下简称《护理规范》)。
《护理规范》主要包括三方面内容,一是提出新冠肺炎ICU病区设置、设备设施配备基本要求和ICU护理人力配备与排班基本原则。二是简要介绍重型、危重型患者临床特点,通过加强重症预警监测,及时、尽早识别病情变化。三是梳理了氧气疗法等8种与新型冠状病毒肺炎重症患者护理密切相关的护理操作,明确护理要点,指导规范开展临床护理工作。
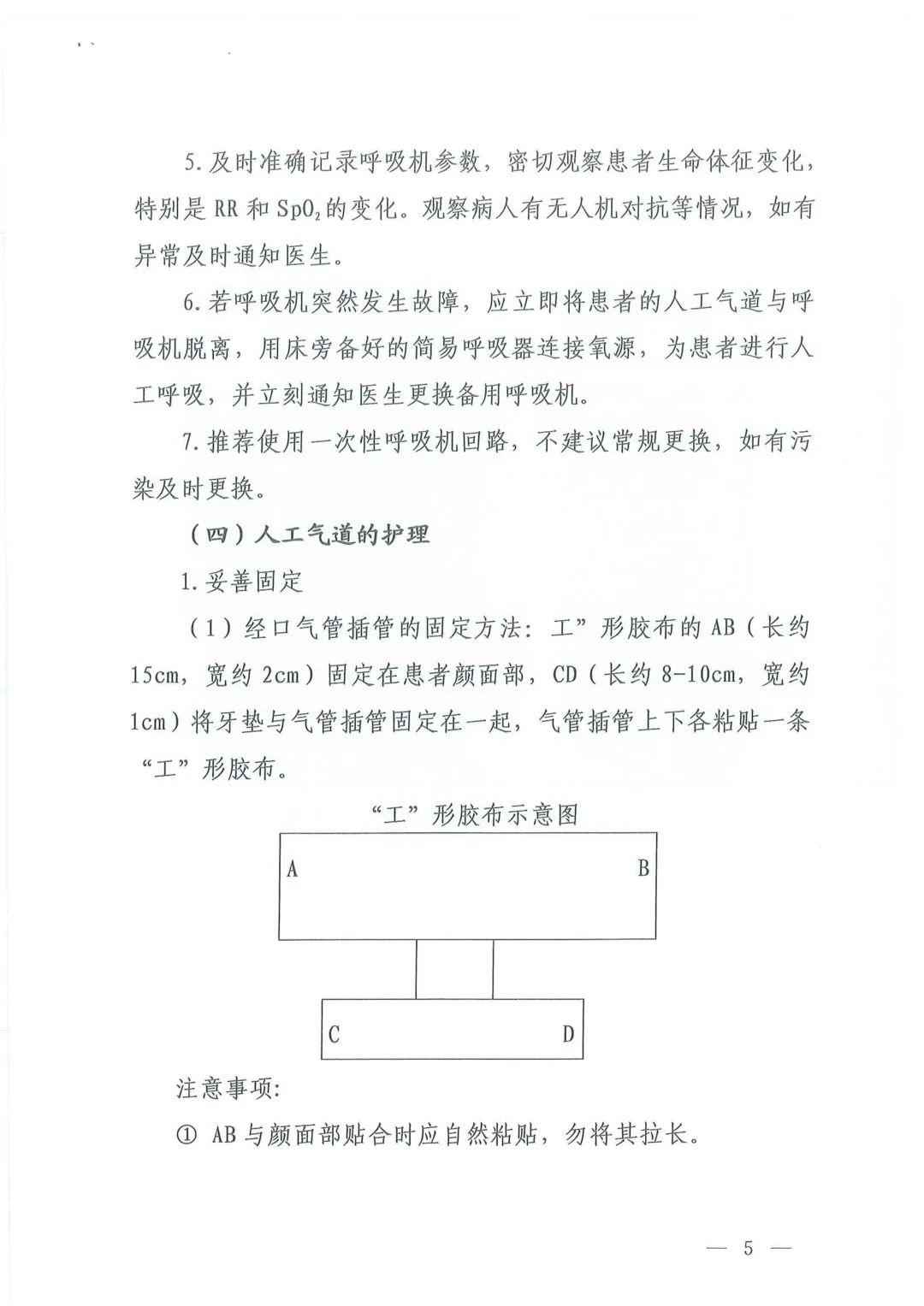
《护理规范》如下:














